Hacemos uso de cookies. Al utilizar nuestros servicios, consideramos que acepta su uso. Más información.

Tratamiento de la enfermedad de Crohn

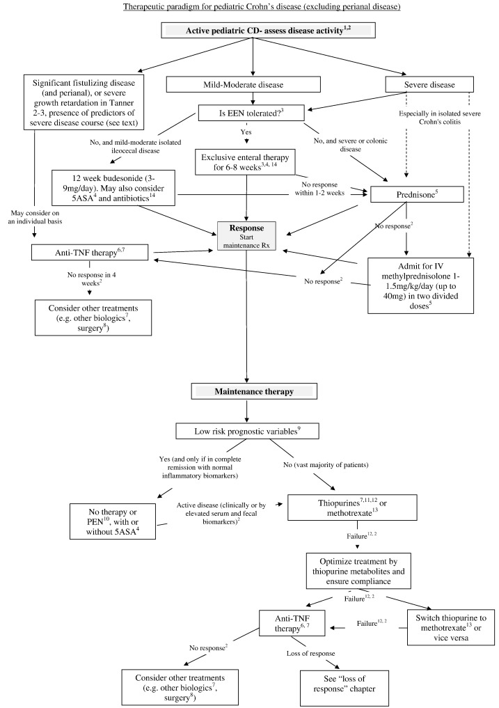
En la guía ECCO/ESPGHAN sobre la enfermedad de Crohn en la infancia y la adolescencia se presenta un algoritmo diagnóstico para el manejo de estos pacientes.

Pantalla 14 de 19
< >

No hay comentarios
Esta actividad no admite más comentarios
Compartir