Hacemos uso de cookies. Al utilizar nuestros servicios, consideramos que acepta su uso. Más información.

Tratamiento inicial (2)

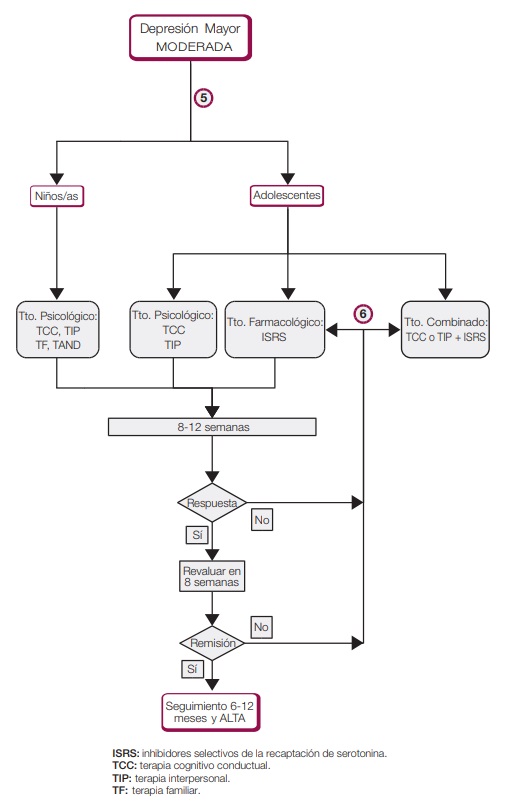
Depresión moderada

Todo niño o adolescente con depresión mayor moderada deberá ser derivado a un servicio especializado en salud mental de niños y adolescentes.

En niños con depresión moderada se recomienda inicialmente tratamiento psicológico.

En adolescentes con depresión moderada podrían establecerse inicialmente tres opciones de tratamiento en función del criterio clínico, teniendo en cuenta las preferencias de los pacientes y sus familiares, la adecuación de los pacientes a los mismos y la disponibilidad de los tratamientos en cada situación concreta: tratamiento psicológico, tratamiento farmacológico o tratamiento combinado (ambos asociados).

Pantalla 17 de 30
< >

No hay comentarios
Esta actividad no admite más comentarios
Compartir